Каждый из нас иногда делает ошибки.
Мы несовершенны и учимся на своих промахах. Важно понимать, что у всех есть право на ошибку.
Ошибки — это часть нашего роста и развития, они помогают нам стать мудрее и сильнее. Но есть одно важное условие: никто не имеет права на повторение ошибки. Когда мы допускаем ошибку, мы должны извлечь из неё урок и постараться не повторять ситуацию, которая привела к ней. Иначе мы упускаем шанс наличия опыта и роста. Но вот как это сделать?
Наш мир насыщен примерами того, как люди ошибаются снова и снова. Иногда это происходит из-за нашей гордыни или невежества, а иногда мы просто не умеем извлекать уроки из прошлых неудач. Важно научиться быть самокритичными и готовыми к изменению. Если мы не принимаем наши ошибки и не стремимся к их исправлению, мы лишаем себя возможности стать лучше.
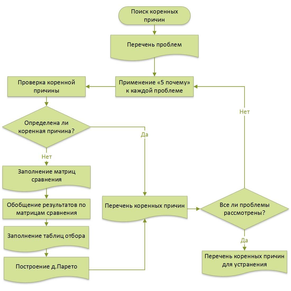
И если вы хотите научиться не повторять одни и теже ошибки, то вам помогут методы и инструменты поиска и устранения коренных причин проблем. Коренная причина – основная проблема, запускающая в движение всю причинно-следственную реакцию, которая в итоге приводит к проблеме. Есть подходы, в основном, направленные на выявление истинных первопричин, другие являются более общими методами решения проблем, а есть те, что просто предлагают поддержку основной деятельности на основании анализа. Ознакомившись с инструментарием анализа первопричин, вы сможете применить соответствующий метод или инструмент для решения конкретной проблемы.
Я считаю наиболее эффективными методами три, которые рекомендую использовать совместно: 5 Почему?, Рыба причин Каори Исикава и 5W1H1S.
Но о том как их использовать расскажу позже.
Мы несовершенны и учимся на своих промахах. Важно понимать, что у всех есть право на ошибку.
Ошибки — это часть нашего роста и развития, они помогают нам стать мудрее и сильнее. Но есть одно важное условие: никто не имеет права на повторение ошибки. Когда мы допускаем ошибку, мы должны извлечь из неё урок и постараться не повторять ситуацию, которая привела к ней. Иначе мы упускаем шанс наличия опыта и роста. Но вот как это сделать?
Наш мир насыщен примерами того, как люди ошибаются снова и снова. Иногда это происходит из-за нашей гордыни или невежества, а иногда мы просто не умеем извлекать уроки из прошлых неудач. Важно научиться быть самокритичными и готовыми к изменению. Если мы не принимаем наши ошибки и не стремимся к их исправлению, мы лишаем себя возможности стать лучше.
И если вы хотите научиться не повторять одни и теже ошибки, то вам помогут методы и инструменты поиска и устранения коренных причин проблем. Коренная причина – основная проблема, запускающая в движение всю причинно-следственную реакцию, которая в итоге приводит к проблеме. Есть подходы, в основном, направленные на выявление истинных первопричин, другие являются более общими методами решения проблем, а есть те, что просто предлагают поддержку основной деятельности на основании анализа. Ознакомившись с инструментарием анализа первопричин, вы сможете применить соответствующий метод или инструмент для решения конкретной проблемы.
Я считаю наиболее эффективными методами три, которые рекомендую использовать совместно: 5 Почему?, Рыба причин Каори Исикава и 5W1H1S.
Но о том как их использовать расскажу позже.
